
"2026년 구리는 단순한 상품이 아니라 AI와 에너지 전환의 핵심 인프라입니다."
2026년 1월 초, 구리 가격이 온스당 $6.06까지 올라 사상 최고가를 경신했습니다. 이는 단순한 상품 가격 상승을 넘어 AI 시대와 재생에너지 혁명이 만들어낸 구조적 변화를 반영합니다. 마이크로스트래티지의 비트코인 축적 전략을 에너지 인프라 투자에 적용한 기관투자자들의 포지션 빌드업, 그리고 글로벌 공급망 리스크에 대한 재인식이 겹쳐지며 '닥터 쿠퍼(Dr. Copper)'가 월스트리트의 최핫한 투자 테마가 되었습니다.
구리 시장의 근본적인 게임체인저를 분석하고, 추천 투자 종목과 ETF(COPX, CPER, JJC, COP, SETM)의 상세한 비교를 통해 2026년 구리 투자의 올바른 전략을 제시해 볼까 합니다.
목차
1. 구리 가격 급등의 근본 원인: 왜 2026년이 '구리의 시대'인가?
2. 2026년 구리 가격 전망: 애널리스트 합의와 기술적 분석
3. 추천 구리 광산주 3선: FCX, TECK, BHP 상세 비교
4. 구리 투자의 5가지 선택지: COPX, CPER, JJC, COP, SETM 종합 비교
5. 구리 광산주의 밸류에이션: 역사적 저평가에서 합리적 가격대로
6. 숨겨진 투자 위험 요소: 2026년의 함정과 대응 전략
7. 2026년 구리 투자 전략: 진입 타이밍부터 익절까지의 로드맵
8. 최종 결론 및 2026년 구리 투자의 핵심 메시지
1. 구리 가격 급등의 근본 원인: 왜 2026년이 '구리의 시대'인가?
역대급 공급 적자 본격화, AI데이터센터 혁명, 전기차와 재생에너지는 구조적 수요 급증이 3가지가 핵심 키워드 입니다.

2026년 구리 시장의 현황: 역대급 공급 적자 본격화
2025년 구리 시장은 지난 17년 만에 가장 극적인 변동성을 기록했습니다. 연간 39%의 상승률을 달성하며 2009년 글로벌 금융 위기 이후 최고의 성과를 거두었는데, 이는 단순한 투기적 움직임이 아니라 펀더멘탈의 근본적인 급변을 반영합니다. 구리는 더 이상 '산업용 기초 금속'이 아니라 'AI와 에너지 전환 시대의 핵심 인프라'로 재평가받고 있습니다.
JPMorgan Global Research의 최신 보고서는 2026년 구리 시장에 약 330만 톤의 구조적 결핍이 발생할 것으로 예측했습니다. 이는 중국의 연간 동 소비량에 맞먹는 규모입니다. 반면 Goldman Sachs는 보다 보수적으로 2026년 160만 톤 수준의 소량 흑자를 유지할 것으로 전망했으나, 이후 2027-2030년에는 누적 적자가 확대될 것으로 경고했습니다. 가장 극단적인 분석은 UBS로, 2026년 407만 톤 규모의 공급 부족을 경고하며 이는 2025년 예상 180만 톤 흑자 대비 587만 톤의 급격한 시장 균형 변화를 의미합니다.
공급 제약은 극도로 심각하며 단기간에 해결될 가능성이 거의 없습니다. 인도네시아의 그래스버그(Grasberg) 광산은 세계 최대 단일 구리 광산인데, 2025년 9월 대규모 사고로 인해 2026년 말까지 525,000-591,000톤이 생산에서 제외되었습니다. 이는 전 세계 광산 생산의 2.6%에 해당하는 규모로, 이를 다른 광산으로 대체하기는 사실상 불가능합니다. 동시에 칠레의 고산지역 만년설 감소로 인한 수원 부족, 페루의 지속적인 광산 노동 분쟁, 그리고 채굴 수심의 증가로 인한 원가 상승이 동시다발적으로 발생하고 있습니다.
더욱 중요한 것은 새로운 구리 광산 개발에는 평균 17년이 소요된다는 점입니다. 이는 만약 현재 시점에서 광산 개발을 시작하더라도 2043년이 되어야 생산이 시작된다는 의미입니다. 따라서 2026-2035년의 10년 기간 동안 구리 공급 부족은 거의 불가피한 구조적 현실이 됩니다.
AI 데이터센터 혁명: 구리 수요의 새로운 축
구리 가격 급등의 또 다른 핵심은 AI 인프라 투자의 폭발적 증가입니다. 이는 기존의 EV나 재생에너지와는 다른 '새로운 수요처'의 등장을 의미합니다. 마이크로소프트가 공개한 시카고 데이터센터는 단 하나의 시설에만 2,177톤의 구리를 사용했습니다. 이는 평균 자동차의 구리 함유량(약 50-60kg)으로 환산하면 약 36,000-44,000대 분에 해당합니다.
초대형 AI 데이터센터의 전력 수요는 놀라울 정도입니다. 하나의 대형 데이터센터가 소비하는 전력은 35-40만 대의 전기자동차가 연간 필요로 하는 전력과 동등합니다. 이러한 어마어마한 전력을 안정적으로 공급하고, 발생하는 열을 효율적으로 배출하기 위해서는 구리의 우수한 전기 전도성과 열전도성이 필수불가결합니다.
Macquarie의 산업 분석에 따르면, 2030년까지 데이터센터는 330,000-420,000톤의 구리를 소비할 것으로 추정됩니다. 이는 현재 데이터센터 구리 사용량의 약 5-8배 수준입니다. 더욱 공격적인 예측은 BHP Group으로부터 나왔습니다. BHP는 데이터센터 구리 사용이 2050년까지 현재 50만 톤에서 300만 톤으로 무려 6배 증가할 것으로 예측했습니다. 이는 현재 전 세계 4대 구리 광산의 연간 생산량을 모두 합친 규모와 동일합니다.
특히 주목할 점은 액냉식(liquid cooling) 기술의 급속한 도입입니다. 기존의 공기냉각(air cooling) 방식에서 액체냉각으로 전환되면 구리 냉각판과 배관의 필요량이 획기적으로 증가합니다. AI 칩의 연산 밀도가 지속적으로 높아지고 발열량이 증가할수록 액냉식은 필수가 되며, 이는 구리 사용량의 폭발적 증가를 의미합니다.
전기자동차와 재생에너지: 구조적 구리 수요 급증
IDTechEx의 자동차 산업 분석은 EV 관련 구리 수요가 2017년 18.5만 톤에서 2027년 174만 톤으로 9배 증가할 것으로 예측합니다. 단순 계산으로 2026년 한 해만 EV 관련 구리 수요는 연 5.8% 정도씩 성장하며, 이는 기존 구리 시장의 성장률 2-3%를 크게 상회합니다.
재생에너지 인프라의 구리 수요는 더욱 심각합니다. 풍력 터빈 하나는 약 5톤의 구리를 포함하며, 태양광 설비의 인버터와 배선도 상당한 구리를 요구합니다. S&P Global의 분석에 따르면, 2026년 전력 저장장치(BESS: Battery Energy Storage System) 수요도 연 2.7% 성장할 것으로 예상됩니다. 더욱 놀라운 것은 2020년 이래 BESS 생산이 EV 배터리 수요의 8%에서 40%로 급증했다는 점으로, 이는 재생에너지의 간헐성을 보완하기 위한 에너지 저장의 중요성이 높아지고 있음을 의미합니다.
Red Cloud Securities의 2030년 장기 공급-수요 분석은 특히 주목할 만합니다. 2030년까지 구리 수요는 현재 25MMt(백만톤)에서 33MMt로 증가할 것으로 예상되는데, 공급은 이러한 증가를 따라잡을 수 없습니다. Red Cloud는 2029년 555,000톤, 2030년 766,000톤의 누적 적자를 예측하며, 이는 더 이상의 먼 미래 시나리오가 아니라 확정된 적자 사이클의 시작을 의미합니다.

2. 2026년 구리 가격 전망: 애널리스트 합의와 기술적 분석
월스트리트 기관들의 구리 목표가는 ~$13,000/톤, 현재 구리 선물은 과매수 상태, 강세 시나리오가 우세한 상황입니다.

월스트리트 기관들의 구리 목표가: $10,000 ~ $13,000/톤
구리 가격 전망은 2025년 중반 이후 극적으로 상향 조정되었으며, 현재 월스트리트의 주요 기관들은 강한 합의를 보이고 있습니다. 각 기관의 2026년 구리 가격 전망은 다음과 같습니다:
주요 기관들의 구리 가격 전망
- UBS (가장 강세): $13,000/톤 (2026년 상반기 목표)
- JPMorgan (합의 중심): $12,500/톤 (2Q26), 연간 평균 $12,075/톤
- Citigroup: $5.90/파운드 (약 $13,000/톤)
- 독일 주요 은행: $10,000/톤 이상
- BofA (밸런스): $5.13/파운드 (연간 평균, 약 $11,286/톤)
- TD Cowen: $5.25/파운드 (약 $11,575/톤)
대부분의 기관들이 수렴하는 범위는 $10,000-$12,000/톤이며, 강한 공급 부족 시나리오에서는 $15,000/톤까지도 언급되고 있습니다. 현재 구리 가격이 $6.00/파운드($13,228/톤) 수준이므로, 기관 목표가 대비 현재가가 이미 상당히 상승해 있음을 알 수 있습니다.
이는 두 가지를 의미합니다. 첫째, 시장이 구조적 공급 부족을 선반영하고 있으며, 둘째 단기적으로는 조정국면을 거칠 가능성이 높다는 점입니다. 다만 연간 평균 기준으로는 현재 높은 가격 수준을 유지할 것으로 예상됩니다.
구리 선물의 기술적 지표 (2026년 1월 12일 기준)
현재 구리 선물은 기술적으로 극도의 과매수 상태를 나타내고 있습니다. 주요 기술적 지표는 다음과 같습니다:
구리 선물의 기술적 지표 (2026년 1월 12일 기준)
- RSI(14): 53.7 (중립 수준, 최근 조정 후 정상화 진행)
- Stochastic RSI: 76.0 (과매수 신호)
- Ultimate Oscillator: 72.6 (과매수 신호)
- MACD: 매수신호 유지 (상승 추세 진행)
- 이동평균선: 모두 상향 (5일 > 20일 > 50일 > 200일)
RSI가 중립 수준으로 정상화되고 있다는 것은 최근 상승의 극단성이 조정되기 시작했다는 신호입니다. 그러나 Stochastic RSI와 Ultimate Oscillator가 여전히 70대를 유지하고 있다는 것은 상승 추세의 강력함을 시사합니다.
현재 구리는 단기 조정국면을 거칠 가능성이 매우 높습니다. 기술적 저항선과 지지선은 다음과 같습니다:
기술적 저항선
- R1 (1차 저항): $4.52/파운드
- R2 (2차 저항): $4.65/파운드
기술적 지지선
- S1 (1차 지지): $4.45/파운드
- S2 (2차 지지): $4.30/파운드
- S3 (3차 지지): $4.15/파운드
단기 트레이더들은 $4.40-4.50 구간을 주요 매수 기회로 보고 있으며, 만약 구리가 $4.30 아래로 내려가면 더욱 심각한 조정을 의미합니다.
상승 시나리오 vs 조정 시나리오 확률 분석
2026년 구리 시장의 미래는
강세 시나리오 (확률: 50-60%)
- 구리 가격 목표: $11,000-$13,000/톤
- 발생 조건: 공급 부족이 시장에 충분히 반영, 중국 경기 정상화, AI 투자 지속
- COPX 예상 수익률: +40-60%
- SETM 예상 수익률: +35-50%
- 기간: 3-12개월
기본 시나리오 (확률: 30-40%)
- 구리 가격 조정 범위: $8,000-$9,500/톤
- 발생 조건: 단기 과열 조정, 중국 경기 부분적 약세, 기술적 손절
- COPX 예상 수익률: -20-30%
- SETM 예상 수익률: -15-25%
- 기간: 2-6개월
약세 시나리오 (확률: 5-10%)
- 구리 가격 범위: $6,000-$7,000/톤
- 발생 조건: 글로벌 불황, 중국 경기 급락(-15% 이상), 무역 전쟁 심화
- COPX 예상 수익률: -50% 이상
- SETM 예상 수익률: -40% 이상
- 기간: 6-12개월
확률적으로 보면, 강세 시나리오의 가능성이 가장 높으나, 단기적으로는 기본 시나리오(조정)를 거칠 확률도 상당합니다. 따라서 분할 매수 전략과 손절 관리가 매우 중요합니다.
3. 추천 구리 광산주 3선: FCX, TECK, BHP 상세 비교

Freeport-McMoRan (FCX): 공급 회복의 최대 수혜자
기본 정보 및 기업 개요
Freeport-McMoRan은 세계 최대 규모의 구리 광산인 인도네시아의 그래스버그(Grasberg) 광산을 운영하는 미국 기반의 대형 광산 기업입니다. 현재 시가총액 $81.2B로 세 가지 추천 광산주 중 최대 규모이며, 지난 3개월간 36% 상승률을 기록했습니다.
재무 현황
- 시가총액: $81.2B
- 배당수익률: 0.53%
- 포워드 P/E: 28배
- P/B 비율: 0.95배
- 애널리스트 컨센서스 목표가: $52.26
3분기 2025년 실적은 매우 우수합니다:
- 매출: $6.97B (전년 대비 강세)
- 영업 현금흐름: $1.7B (매우 강력한 현금 창출)
- 현금 잔액: $4.3B (극도의 유동성 확보)
- Net Debt/EBITDA: 0.5배 (극도로 안정적인 재무 구조)
강점 분석
FCX의 최대 강점은 그래스버그 광산의 공급 회복입니다. 2025년 9월 대규모 사고로 인한 생산 중단이 2026년 말까지 지속되지만, 2027년부터 생산 회복이 본격화될 것으로 예상됩니다. 이는 시장에서 가장 큰 공급 부족(2.6% of global supply)을 해결할 수 있는 유일한 광산이라는 점에서 극도로 중요합니다.
Jefferies 애널리스트들은 FCX가 2026년 광산 섹터 중 최고의 성과를 기록할 가능성을 강조했습니다. 주요 이유는:
- 그래스버그의 공급 회복으로 인한 직접적인 이익 증가
- 구조적 공급 부족으로 인한 구리 가격의 하방 경직성 (가격 하락 가능성 낮음)
- 연방준비제도의 금리 인하 기대에 따른 달러 약세 (달러화 수입원금에 유리)
- 강력한 현금 흐름으로 배당금 인상 가능성
위험 요소
애널리스트 컨센서스 목표가 $52.26은 현재가 대비 약 4% 하락 여지가 있음을 시사합니다. 이는 기관들이 현재 가격을 약간 고평가하고 있을 가능성을 의미합니다. 추가 위험 요소로는:
- 인도네시아의 정치적 불안정성 (정권 변화에 따른 광산 정책 변화)
- 그래스버그 복구 일정 지연 가능성
- 구리 가격 급락 시 수익성 악화
투자 결론: FCX는 공급 회복의 가장 직접적인 수혜자로, 2027년까지의 중장기 보유 투자자에게 적합합니다. 목표가는 $52-60 범위를 예상합니다.
Teck Resources (TECK): M&A 시너지와 성장성
기본 정보 및 기업 개요
Teck Resources는 2025년 10월 Anglo American과의 인수합병을 완료하여 글로벌 구리 메이저로 도약한 캐나다 기반의 광산 기업입니다. 합병 후 Teck은 칠레, 페루, 미국 등 다양한 지역의 광산 자산을 보유하게 되어 지정학적 분산화를 달성했습니다.
재무 현황
- 시가총액: $24.2B
- 배당수익률: 0.73%
- 포워드 P/E: 30배
- PEG 비율: 0.61 (매우 매력적인 수준)
- 12개월 상승률: 19%
- 애널리스트 컨센서스 목표가: $46.63
재무 성과
3분기 2025년 실적:
- Copper Segment EBITDA: $740M (전년 $604M, +22% 성장)
- 구리 판매량: 110,300톤 (안정적이고 예측 가능)
- 유동성: $9.5B (극도로 강함)
2026년 예상 순이익 성장률 19%는 동종 기업 대비 매우 높으며, 이는 합병 시너지가 본격화되기 시작했음을 의미합니다.
강점 분석
- M&A 시너지의 본격화: 2025년 합병 완료 후 2026년부터 synergy 이익이 반영되기 시작합니다.
- 지리적 다각화: 칠레(최대 생산), 페루(성장성), 미국(규제 안정성)에 집중된 포트폴리오
- 새로운 프로젝트 완성: Quebrada Blanca 2 (QB2) 프로젝트의 2026년 본격화로 생산량 증가 예상
- 아연 포트폴리오: 구리만이 아닌 아연도 함께 보유하여 다각화된 수익원 확보
위험 요소
Teck의 Quebrada Blanca 프로젝트는 개발 지연의 역사가 있습니다. 칠레 물 부족 규제와 정치적 위험이 추가 지연을 야기할 수 있으며, 현재 목표가 $46.63은 현재가 대비 6% 하락 여지가 있음을 의미합니다. 그러나 PEG 비율 0.61은 매우 저평가된 상태를 나타냅니다.
투자 결론: TECK은 M&A 시너지와 건전한 성장성을 갖춘 밸런스 있는 선택지입니다. 목표가는 $48-55 범위를 예상합니다.
BHP Group (BHP): 배당 안정성과 다각화
기본 정보 및 기업 개요
BHP Group은 호주의 대형 다각화 광산 회사로, 구리, 철광석, 니켈, 칼륨 등 다양한 광물을 채굴합니다. 세계 최대 구리 광산인 칠레의 Escondida 광산을 운영하며, 광산주 중 시가총액이 가장 크습니다.
재무 현황
- 시가총액: $156.7B (모든 광산주 중 최대)
- 배당수익률: 3.56% (가장 높은 수준)
- 2024년 구리 생산량: 약 200만 톤
- Escondida 광산: 연간 약 120만 톤 생산 (세계 최대)
강점 분석
- Escondida의 기록적 생산: BHP는 Escondida 광산의 기록적 처리량으로 2026년 구리 생산을 지속적으로 확대할 계획입니다. 이는 FCX의 그래스버그와 다르게 장애물이 적은 설비입니다.
- 최고의 배당 정책: BHP는 광산업계에서 가장 관대한 배당 정책을 유지하며, 회사는 영업 현금흐름의 최소 50%를 배당으로 환원합니다. 2026년 구리 가격이 견고하다면 배당금이 크게 증가할 가능성이 있습니다.
- 다각화된 포트폴리오: 구리만이 아닌 철광석, 니켈, 칼륨 등을 함께 생산하여 단일 상품 가격 하락으로 인한 리스크를 분산합니다.
위험 요소
BHP는 구리 가격에 대한 노출이 상대적으로 낮습니다. 철광석 수익이 더 크기 때문에, 구리 가격 상승만으로는 주가 상승을 충분히 견인하기 어렵습니다. 또한 글로벌 경기 약세 시 철광석 가격과 동반 하락할 수 있으며, 중국 건설 경기 약세가 BHP에 미치는 영향이 큽니다.
투자 결론: BHP는 구리 순수 수혜보다는 배당 수익과 안정성을 추구하는 보수적 투자자에게 적합합니다.
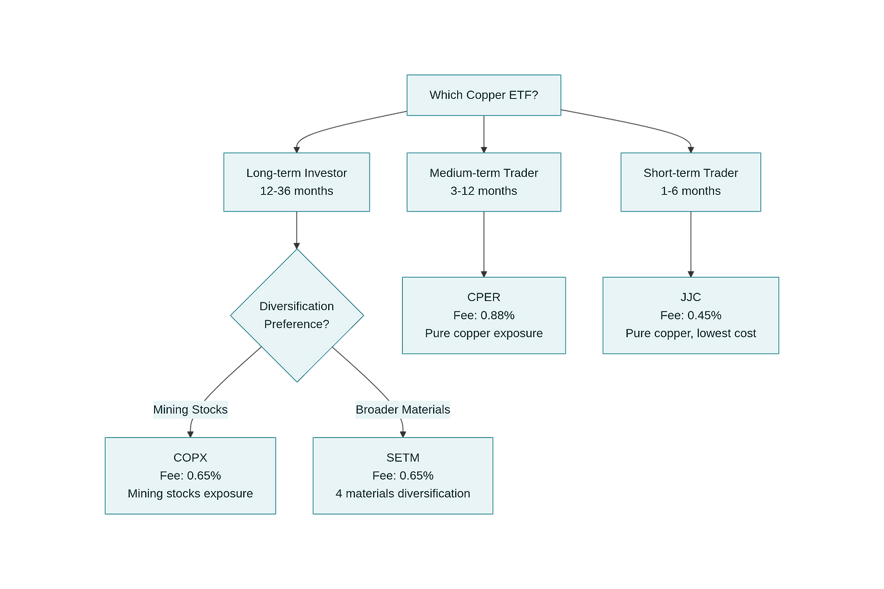
4. 구리 투자의 5가지 선택지: COPX, CPER, JJC, COP, SETM 종합 비교

COPX (Global X Copper Miners ETF): 최고의 규모와 유동성
핵심 특성
- 운용 자산: $3.02B (최대 규모)
- 운용 보수: 0.65%
- 2025년 수익률: 63.2%
- 추천 기간: 12-36개월
COPX는 구리 투자 생태계에서 절대적 리더입니다. Freeport-McMoRan, Teck Resources, BHP Group 등 세계 주요 광산주들로 구성되며, 롤오버 비용이 없다는 것이 최대 강점입니다.
추천 투자자: 구리 광산의 공급 회복, M&A 시너지, 운영 효율성에 베팅하는 중장기 투자자

CPER (United States Copper Index Fund): 선물 기반 직접 연동
핵심 특성
- 운용 자산: $240M
- 운용 보수: 0.88%
- 2025년 수익률: 52.5%
- 추천 기간: 3-12개월
CPER는 구리 가격에 정확하게 연동되는 선물 기반 ETF입니다. 기업 리스크가 없지만, 콘탱고 위험이 있습니다.
추천 투자자: 구리 순수 가격 상승에만 베팅하는 중기 트레이더
JJC (iPath Bloomberg Copper ETN): 최저 비용의 극단기 선택
핵심 특성
- 운용 자산: $37.1M (매우 소규모)
- 운용 보수: 0.45% (가장 저렴)
- 2025년 수익률: 35.0%
- 추천 기간: 1-6개월
- 발행사: Barclays PLC (신용 리스크)
JJC는 가장 저비용이지만, 발행사 신용 리스크와 유동성 문제가 심각합니다.
추천 투자자: 소액 초단기(1-6개월) 투자자만
SETM (Sprott Critical Materials ETF): 에너지 다각화의 최고 성과자
핵심 특성
- 운용 자산: $333.68M (빠른 성장)
- 운용 보수: 0.65% (COPX와 동일)
- 포트폴리오: 구리 27.43%, 우라늄 24.26%, 리튬 19.86%, 레어 어스 12.94%
- 2025년 수익률: 94.5% (모든 구리 ETF 중 최고)
- 추천 기간: 12-60개월
SETM은 2025년 극적인 성과를 기록했습니다. 구리 외에 우라늄(AI 전력 수요), 리튬(EV 배터리), 레어 어스(중국 공급 제약)까지 포함하여 에너지 전환의 전방위적 수혜를 누립니다.

5. 구리 광산주의 밸류에이션: 역사적 저평가에서 합리적 가격대로
결론: TECK의 PEG 비율 0.61은 성장주로서 가장 매력적인 밸류에이션을 제시합니다.
PEG 비율 분석과 2026년 성장률 예측
현재의 광산주 밸류에이션을 보면:
- 광산주 평균 P/E: 약 10-15배
- S&P 500 평균: 20-25배
- 기술주 평균: 25-35배
이를 통해 광산주는 여전히 할인된 수준에 있음을 알 수 있습니다.
FCX (Freeport-McMoRan)
- 2026년 예상 EPS 성장률: 20-30%
- 현재 P/E: 28배
- PEG 비율: 1.12 (약간 고평가)
TECK (Teck Resources)
- 2026년 예상 EPS 성장률: 19%
- 현재 P/E: 30배
- PEG 비율: 0.61 (매우 매력적)
BHP (BHP Group)
- 2026년 예상 EPS 성장률: 10-15%
- 현재 P/E: 약 18배
- PEG 비율: 1.44 (약간 고평가)
6. 숨겨진 투자 위험 요소: 2026년의 함정과 대응 전략
중국 경기 약세를 어떻게 보느냐, 트럼프 행정부의 관세 정책이 어떻게 가느냐, 광산 공급 여부에 따라서 2026년 행방이 결정될 것 같습니다.

중국 경기 약세의 영향: 구리 수요의 58-60% 의존성
구리 투자에서 가장 큰 위험은 중국 경기 약세입니다. 전 세계 구리 수요의 58-60%가 중국에서 발생합니다.
중국의 현재 경제 상황
- 2025년 예상 성장률: +4.5-5.2%
- 부동산 시장: 여전히 약세
- 제조업 PMI: 약 50 수준 (경계선)
만약 중국의 경기가 예상보다 약해진다면:
베어 시나리오 1: 중국 경기 약세 (-15% 수요 감소)
- 구리 가격 예상: $8,000-9,500/톤
- COPX 예상 수익률: -20-30%
베어 시나리오 2: 글로벌 불황 (-18-25% 수요)
- 구리 가격 예상: $7,000-8,000/톤
- COPX 예상 수익률: -50% 이상
미국 관세 정책의 양날의 검
트럼프 행정부의 관세 정책은 양날의 검입니다:
긍정적 영향 (단기, 3-6개월)
- 미국으로의 동 선적 가속화
- 글로벌 프리미엄 상승
- 가격 상승
부정적 영향 (장기, 6-12개월)
- 글로벌 경기 약세
- 동 사용량 감소
- 경기 약세 악순환
광산 공급 충격: 그래스버그, 칠레, 페루의 연쇄 위험
2026년 주요 공급 위험
- 인도네시아 그래스버그 광산: Q3 2026 이후 회복 예상
- 칠레 Mantoverde 광산: 파업 진행 중 (200,000톤/년 감산)
- 칠레 Escondida 광산: 물 부족으로 감산 우려
- 페루 Las Bambas 광산: 폐쇄 가능성 (500,000톤/년 손실)
최악의 시나리오: 페루 Las Bambas 폐쇄 + 칠레 추가 파업 = 100만 톤 이상 부족 → 구리 가격 $15,000/톤 이상 급등 가능
7. 2026년 구리 투자 전략: 진입 타이밍부터 익절까지의 로드맵
본문내용넣기
기술적 진입 신호와 포지션 관리
매매 신호
- 즉시 진입 금지: 현재 $6.00/파운드는 극도로 높음. 조정 시 손실 가능.
- 1차 매수 신호: 구리 $4.40/파운드 (현재가 대비 -26.7%)
- COPX의 30% 매수
- 2차 매수 신호: 구리 $4.20/파운드 (현재가 대비 -30%)
- COPX의 추가 40% 매수
- 절대 손절: 구리 $4.00/파운드 이하
- 공급 적자 시나리오 무효화
중기 목표가 (3-6개월):
- 구리 $4.80-5.00/파운드 (+19-24%)
장기 목표가 (9-12개월):
- 구리 $5.50-6.00/파운드 (+30-50%)
투자자 유형별 포지션 배치
공격적 투자자:
- Month 1: COPX 20% 진입
- Month 1-2: $4.40/lb 구간 COPX 50% 진입
- Month 3: SETM 또는 CPER 10% 추가
- 목표: 2026년 말 +50-100%
균형형 투자자:
- Month 1-2: 조정국면 대기
- Month 2-3: $4.30-4.50 COPX 50% + SETM 50% 진입
- Month 12: 상황 재평가
- 목표: 2026년 말 +20-40%
보수적 투자자:
- Month 3-4: 중국 경기 지표 확인
- Month 4-5: COPX 70% + SETM 30% 진입
- Year 2: 장기 보유
- 목표: 2027년까지 +15-25%
손절/익절 기준
손절 기준:
- 각 ETF별 -25% 하락 시 50% 물량 손절
- 구리 $4.00 이하: 전부 손절
- 중국 PMI 45 이하: 전부 손절
익절 기준:
- COPX +50%: 25% 물량 익절
- 구리 $5.50/파운드: 추가 50% 물량 익절
- 구리 $6.00/파운드: 잔량 100% 익절

| 항목 | 점수 | 설명 | |
| 1 | 공급 적자 구조 | 9.5 | 2026-2035년 명확한 적자, 17년 개발 소요 |
| 2 | AI 인프라 수요 | 9.0 | 2050년 6배 증가 예상 |
| 3 | 기술적 강세 | 8.5 | 모든 이동평균선 상향 |
| 4 | 기관 주목 | 7.5 | 애널리스트 커버리지 급증 |
| 5 | 밸류에이션 매력 | 7.0 | TECK PEG 0.61 |
| 6 | EV/전환 테마 | 9.0 | 10년 이상 지속 |
| 7 | 지정학적 리스크 | 5.5 | 칠레·페루·인도네시아 불안정 |
| 8 | 경기 민감도 | 6.0 | 중국 의존도 58-60% |
| 9 | 정책 리스크 | 4.5 | 미국 관세 불확실성 |
| 10 | 가격 과열 | 4.0 | 극도의 과매수 상태 |
8. 최종 결론 및 2026년 구리 투자의 핵심 메시지
"구리는 더 이상 단순한 산업용 기초 금속이 아니라, AI와 에너지 전환 시대의 핵심 인프라입니다."
데이터센터의 액냉식 냉각 시스템, 전기자동차의 모터, 재생에너지 설비의 전력 변환 장치 - 모든 것이 구리를 필수적으로 요구합니다.
2020년 마이클 세일러의 MicroStrategy가 비트코인 축적을 시작했을 때, 많은 전문가들이 비판했습니다. 그러나 세일러는 "디지털 금융 주권"을 만들었고, 현재 그의 비트코인 포트폴리오는 $30B를 초과합니다.
마찬가지로 구리 축적은 "물리적 에너지 인프라 주권"의 상징이 될 것입니다.
최종 권장사항
전체 포트폴리오의 3-8% 범위 내에서:
- 공격적: COPX(35%) + FCX(20%) + SETM(25%) + CPER(20%)
- 균형형: COPX(50%) + SETM(50%)
- 보수적: COPX(70%) + SETM(30%)
진입 타이밍:
- 지금 30%
- $4.40/lb 50%
- $4.20/lb 20%
익절 전략:
- +50%: 25% 물량
- $5.50: 50% 물량
- $6.00: 100% 물량
"구리는 미래를 짓는 금속입니다. 투명함과 신중함 속에서 현명한 투자 결정을 하시길 권유 드립니다."
'Investment Insight' 카테고리의 다른 글
| [SOXL] 반도체 슈퍼 사이클의 서막인가, 마지막 불꽃인가? (feat. 월가 리포트 & 시나리오 분석) (11) | 2026.02.02 |
|---|---|
| [SLV] '부자 아빠 가난한 아빠' 로버트 기요사키가 추천하는 은 투자 전략, 올해만 5배 오른다. (2) | 2025.09.29 |
| [META] 메타 AI 혁신의 리더인가, 과도한 투자인가? 메타 커넥트 2025로 본 투자 가이드 (1) | 2025.09.23 |
| [OCTO] 급등주인가, 기회인가? 4000%상승 실화? 에이트코홀딩스(OCTO)로 보는 2025 월드코인 투자 전략 총정리 (4) | 2025.09.09 |
| [TSLA] 테슬라 마스터플랜4로 본 투자 전략 (0) | 2025.09.02 |
댓글